Tenna ELD

As the product designer, I worked closely with our product manager and a team of developers to build the product in an waterfall process.









Time Frame: 2017-2018

My Role: Product Designer






The Challenge


Tenna collaborated with prominent construction firms to monitor their assets, ranging from small tools to heavy machinery. As our success continued, clients expressed a need for an electronic logging device (ELD) to track their fleet vehicles within the same platform.

Many smaller companies were still relying on manual methods like paper and pencil to log their hours. This approach lacked oversight, making it susceptible to false records, and drivers wanted a more straightforward and efficient alternative to traditional pen-and-paper methods.

However, developing a comprehensive and compliant ELD posed a significant challenge. Navigating the numerous laws and requirements necessary for a well-structured system proved complex, as the goal was to provide drivers with a tool that simplifies their journey from point A to B, without the unnecessary complications of navigating through an app.


First slide .





Discovery


We conducted interviews with several drivers and fleet managers to understand the reasons behind the prevalent use of paper logging by most companies. Additionally, we sought to understand the specific motivations prompting our clients to express interest in the development of an Electronic Logging Device (ELD).


1. How long have you been a CDL truck driver?
2. What is your day to day process?
3. How do you track your driving hours currently?
4. Have you used an ELD in the past? If yes, why did you stop?
5. Why do you like using paper logs over electronic logs?
Etc.



We discovered some common themes.


Financial Cost, Ease of Use, & Lack of Oversight

After conducting thorough user research and examining current solutions, we determined that the market lacked suitable technology to streamline the process of tracking hours efficiently. Existing technologies had drawbacks, as they relied heavily on manual data entry, providing little oversight for fleet managers and making the tracking of manual logs a cumbersome task.

Moreover, a significant portion of small to mid-sized fleet and construction companies faced financial constraints, hindering their ability to afford efficient and user-friendly logging devices for their drivers. Tenna's objective was to develop an affordable and user-centric solution to address these challenges.


User Personas

Based on insights gathered from user research, we developed user personas to inform our product, branding, and marketing strategies. By employing these personas, we adopted a user-centric design approach, enabling us to empathize with our users and effectively address challenges that resonate with their needs.

First slide .





Building MVP


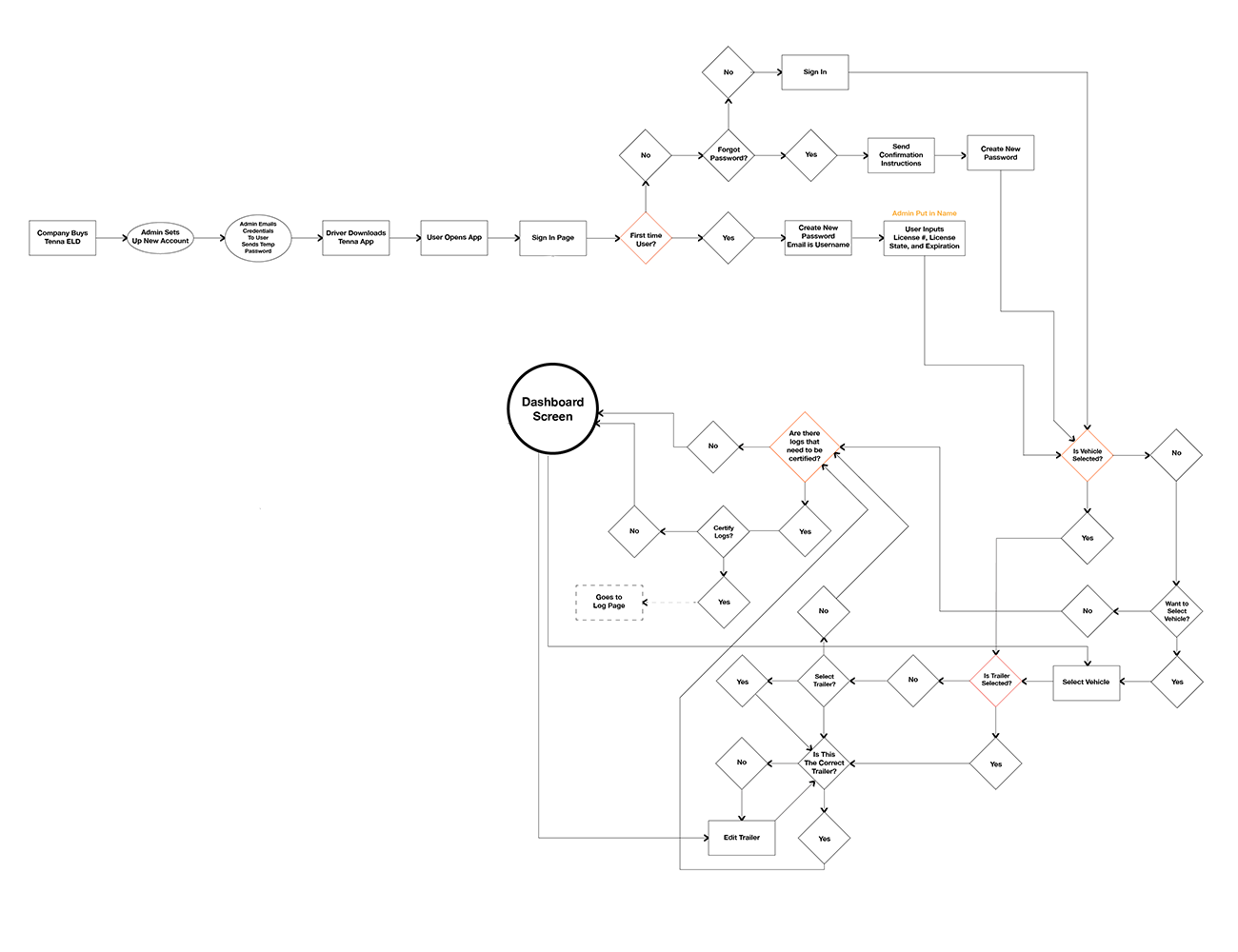
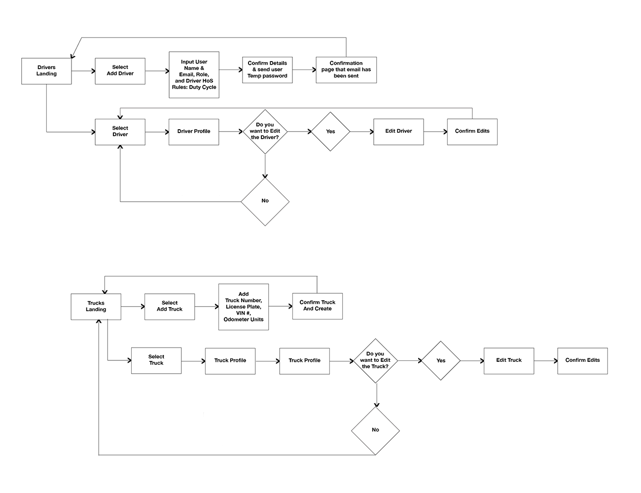
User Flows

Initially, we established user flows to guarantee that our product complied with the necessary regulations and laws essential for launching an Electronic Logging Device (ELD).

The references such as "8.c(i-vii)" represent specific regulations that are mandatory for adherence. Our meticulous user flows were designed to secure approval for our product, ensuring there were no gaps that could hinder us from successfully marketing and selling it.

First slide
First slide
First slide
First slide s






Wireframes

Subsequently, I dedicated efforts to creating wireframes to define the user experience and flow. Our research indicated that adopting a mobile-first approach was the optimal direction.

A key insight derived from our research and a guiding principle was prioritizing ease of use. We aimed to simplify the process as much as possible. If the new system didn't significantly enhance the user experience, at least fivefold, drivers might opt to stick with traditional paper logs.

Presenting our research findings and wireframes to company stakeholders enabled us to assess whether our product aligned with the needs of our target demographic.

First slide





High Fidelity
First slide

.







Hand Off


The development of this product followed a waterfall process. Initially, we obtained approval from stakeholders, and subsequently, we delivered the product prototype to the engineering team. Our approach involved utilizing Sketch and InVision for styling and ensuring a cohesive overall user experience.

First slide

.






Tenna ELD

As the product designer, I worked closely with our Product Manager and a team of developers to build the product in an waterfall process.




Time Frame: 2017-2018

My Role: Product Designer




The Challenge


Tenna collaborated with prominent construction firms to monitor their assets, ranging from small tools to heavy machinery. As our success continued, clients expressed a need for an electronic logging device (ELD) to track their fleet vehicles within the same platform.

Many smaller companies were still relying on manual methods like paper and pencil to log their hours. This approach lacked oversight, making it susceptible to false records, and drivers wanted a more straightforward and efficient alternative to traditional pen-and-paper methods.

However, developing a comprehensive and compliant ELD posed a significant challenge. Navigating the numerous laws and requirements necessary for a well-structured system proved complex, as the goal was to provide drivers with a tool that simplifies their journey from point A to B, without the unnecessary complications of navigating through an app.


First slide .



Discovery


We conducted interviews with several drivers and fleet managers to understand the reasons behind the prevalent use of paper logging by most companies. Additionally, we sought to understand the specific motivations prompting our clients to express interest in the development of an Electronic Logging Device (ELD).


1. How long have you been a CDL truck driver?
2. What is your day to day process?
3. How do you track your driving hours currently?
4. Have you used an ELD in the past? If yes, why did you stop?
5. Why do you like using paper logs over electronic logs?
Etc.



We discovered some common themes.


Financial Cost, Ease of Use, & Lack of Oversight

After conducting thorough user research and examining current solutions, we determined that the market lacked suitable technology to streamline the process of tracking hours efficiently. Existing technologies had drawbacks, as they relied heavily on manual data entry, providing little oversight for fleet managers and making the tracking of manual logs a cumbersome task.

Moreover, a significant portion of small to mid-sized fleet and construction companies faced financial constraints, hindering their ability to afford efficient and user-friendly logging devices for their drivers. Tenna's objective was to develop an affordable and user-centric solution to address these challenges.


User Personas

Based on insights gathered from user research, we developed user personas to inform our product, branding, and marketing strategies. By employing these personas, we adopted a user-centric design approach, enabling us to empathize with our users and effectively address challenges that resonate with their needs.

First slide .



Building MVP


User Flows

Initially, we established user flows to guarantee that our product complied with the necessary regulations and laws essential for launching an Electronic Logging Device (ELD).

The references such as "8.c(i-vii)" represent specific regulations that are mandatory for adherence. Our meticulous user flows were designed to secure approval for our product, ensuring there were no gaps that could hinder us from successfully marketing and selling it.

First slide
First slide
First slide
First slide s






Wireframes

Subsequently, I dedicated efforts to creating wireframes to define the user experience and flow. Our research indicated that adopting a mobile-first approach was the optimal direction.

A key insight derived from our research and a guiding principle was prioritizing ease of use. We aimed to simplify the process as much as possible. If the new system didn't significantly enhance the user experience, at least fivefold, drivers might opt to stick with traditional paper logs.

Presenting our research findings and wireframes to company stakeholders enabled us to assess whether our product aligned with the needs of our target demographic.

First slide





High Fidelity
First slide

.





Hand Off


The development of this product followed a waterfall process. Initially, we obtained approval from stakeholders, and subsequently, we delivered the product prototype to the engineering team. Our approach involved utilizing Sketch and InVision for styling and ensuring a cohesive overall user experience.

First slide

.





Previous Project Next Project